OA登录
运行情况
本站搜
一网搜
六安智搜
导航
首页
首页
政务资讯
信息公开
办事服务
互动交流
招生考试
当前位置:
首页
>
政务资讯
>
专题专栏
>
部门预决算
>
本部门决算
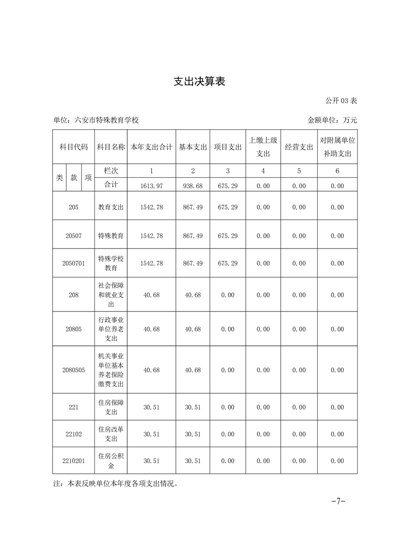
六安市特殊教育学校2022年单位决算报表及说明公开
浏览次数:
信息来源:市教体局
发布时间:2023-08-29 09:43
字号:
大
中
小
下载
我要纠错
打印
收藏
2022年度项目支出绩效自评表.pdf
标签:
扫一扫在手机打开当前页
关联信息
站点地图
政务资讯
信息公开
办事服务
互动交流
招生考试
网站导航
市直部门网站
map